首页
学院概况
招生专栏
学历教育
社会培训
自学考试
合作办学
在线报名
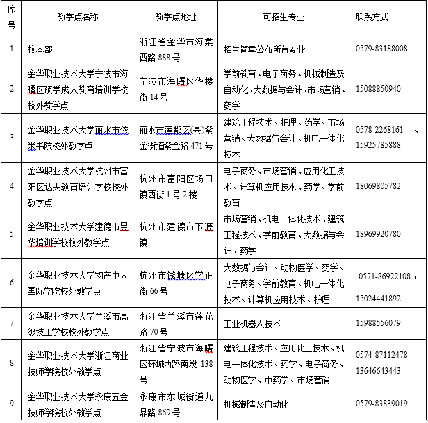
2025年金华职业技术学院合作教学点及招生专业一览表
2025-05-29
作者:
来源:
继续教育处
总浏览:
10
联系地址:浙江省金华市海棠西路888号图信楼金华职业技术大学 成人教育学院
邮政编码:321017 联系电话:0579-83188008